Real Estate Portfolio Management / Cost Administration / Cost Wizard

Cost Wizard Process

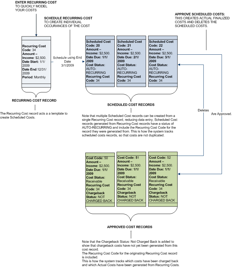
The Cost Wizard simplifies the process of adding recurring costs, converting recurring costs to scheduled costs to create a specific instance of the cost, and approving the scheduled costs, so that they are actual costs for which you can generate chargeback and issue invoices.

The following diagram shows the process of entering a recurring cost, scheduling it to produce specific instances of the cost, and then approving these costs to finalize them.

diagram showing the records created when working in the Cost Wizard

See Also

Cost Wizard Overview